Improving the Quality of Detailed Engineering for Construction Work
An Engineering Vendor’s Approach to Measuring and Improving the
Quality of its Construction Deliverables
The quality of detailed engineering deliverables for construction work can be confirmed using several methods, including checks and reviews by the client, in this case an operating manufacturing plant. One engineering consultant committed to improving the quality of its work on a continuous basis by recording, analyzing, and implementing corrective actions to systematically reduce the number of comments and feedback from client reviews. The ultimate goal was to eliminate the need for such client checks, cutting the time (and cost) required to complete the engineering work in half.
Quality of Construction Engineering
There are countless generic definitions for the term “quality,” but a more common one would be:
“The ability or extent to which a company can meet the needs or specifications of a customer.”
One could add the following – Doing things right the first time.
There is a somewhat limited industry literature on how to assess the quality of construction engineering. The more common approach entails quantifying field rework and determining the extent to which engineering errors and omissions contributed to it (see this author’s June 2021 paper on construction field rework and delays for more information). Missing or insufficient details, incorrect vendor information, or insufficient field verification are the most common causes.
Quality measurements are mentioned in other documents in a variety of ways:
- Checklists and cross-functional reviews are used
- Client review of engineering deliverables – amount and type determined based on risk.
- Reviewing engineering documents for specialty projects with the help of third-party consultants
One construction engineering firm, on the other hand, discovered a novel way to meet and exceed customer expectations by applying the principles of continuous improvement.
Construction Work at an Operating Plant
The project management (PM) work processes used at this manufacturing plant were largely industry-standard, such as those described by the Project Management Institute and defined by a set of decision points (‘gates’):
Project initiation –> Requirements definition and planning –> Project execution –> Performance monitoring –> Project close-out
Project work at this location consisted of a portfolio of sustaining capital work, with 50 to 100 different items in various stages of development (front-end engineering, facilities definition, detailed engineering) and construction at any given time. Almost all of these were ‘brownfield’ construction projects, meaning they were additions, replacements, or modifications to existing equipment.
The majority of front-end project development is handled by in-house staff (both employees and contractors). All construction detailed engineering deliverables are delegated to a local third-party under a long-term contract.
Construction Detailed Engineering
In-house staff would complete the project’s design specifications. The specification document would then be forwarded to the engineering contractor after it was reviewed, amended, and approved. As directed by the site’s project manager, they would then proceed with the development of both construction and procurement engineering packages.
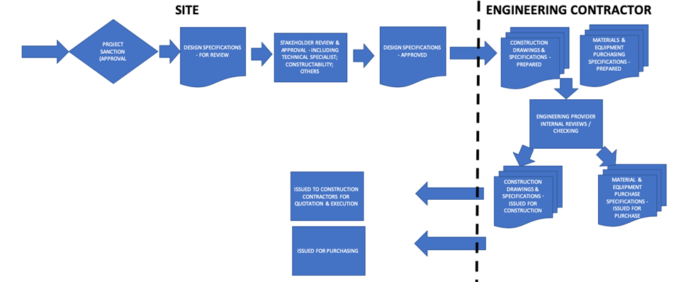
The engineering vendor then conducts a series of checks and reviews, first internally and then with the site’s stakeholders, such as construction staff, materials and equipment specialists, and plant operations and maintenance. The comments are then incorporated into the engineering deliverables, and the construction and procurement packages are issued for tender, purchasing, and construction after a final validation step. This procedure is depicted in Figure 1.

Figure 1: Summary of key steps from final project approval to engineering
deliverables issued for construction and purchasing
Measuring and Improving the Quality of Engineering Deliverables
In this case, the engineering firm implemented a program of systematic analysis and understanding of all plant stakeholders’ comments and feedback. The ultimate goal was to eliminate all client comments and the need for client reviews entirely. This was dubbed their “red line” program, as “red line” refers to the marked-up engineering documents that are returned to the vendor following site stakeholder review (see Figure 2 for an example)
The number of ‘red line’ comments was recorded over time to see if any patterns emerged. Moreover, comments were categorized as either
client or vendor initiated.
Examples of client-initiated comments include:
- Scope or design change
- Site preference not documented or communicated
- Other requirements not documented or communicated
Vendor-initiated comments include:
- Incorrect material specified
- Incorrect of missing installation detail
- Missed component
- Non-compliance to client’s engineering standards
Figure 3 shows how this was incorporated into the overall detailed engineering process.

Figure 3: Engineering work process incorporating review and analysis of client’s comments
Better documentation of site preferences or requirements, for example, employee training, or internal work process changes, such as modifying the engineering contractor’s internal reviews and checking, are examples of typical improvement steps.
A next step in the process could be to incorporate feedback from field rework reporting.
As previously stated, the goal is to familiarize the engineering team with all site standards and preferences to the point where client reviews are now done only on an exception or request basis. Figure 4 depicts the work process, highlighting how many steps have been eliminated.

Figure 4: Revised engineering work process without the need for client review
Benefits Achieved
Improving the quality of engineering deliverables will cut the time it takes from the start of engineering work to the final issue in half – sometimes even more. As a result, the cost of detailed engineering will be reduced significantly.
Client satisfaction improves when engineering is done correctly the first time. It necessitates less involvement from the client’s staff specialists, allowing them to focus on other important tasks.
By completing projects faster, the site will be able to reap the associated benefits much sooner.
Conclusions
There are various techniques for ensuring the quality of construction engineering work. Checklists, internal reviews, and other methods are commonly used by these vendors.
Client reviews of engineering documents are also a common part of the work process; these can take a long time and frequently result in recycles.
By creating a plan to make its deliverables right the first time, one engineering contractor turned its commitment to continuous improvement into actionable steps to reduce the time and cost of engineering work. They gathered all comments and feedback from the client’s review of the engineering documents as part of their work process. They then categorized them and set out to eliminate them in a systematic manner by adding more documentation, training employees, or changing their work methods.
Up to a 50% reduction in engineering cycle time is now possible.
Reference Information
NCHRP Project 20-68A Scan 09-01; Best Practices In Quality Control And Assurance In Design
Project Rework Reduction Tool Best Practice
Measuring Construction Rework & Delays in Sustaining Capital Projects; becht.com; June 2021;