Risk-Based Work Selection – Planning a Turnaround of the “Right Size”
This White Paper was published in Inspectioneering, below is an excerpt from the paper. Here is a link to view the landing page and download a copy.
In today’s petrochemical and power industries, sustained long term reliability of facilities is a key to profitability and competitiveness. The cost of unreliability, which includes health, safety and environmental (HSE) incidents, is difficult for even healthy companies to endure, and with investment in the right proactive measures, can be avoided. Risk-based work selection (RBWS) is a work process that prioritizes and optimizes turnaround and maintenance work without sacrificing reliability. RBWS uses risk to screen individual worklist items to ensure they are justified by either HSE risk reduction or Financial Benefit to Cost Analysis. Significant reductions in turnaround work scope typically result from this structured work process. At the same time, the nature of the process is such that there are numerous additional benefits such as ‘sleeper’ risks not previously considered, minimizing discovery work, and helping with alignment of the cross-functional teams.
Inconsistent methods for screening turnaround and maintenance work can lead to missed opportunities for risk reduction and a poor return on investment (ROI). Becht’s RBWS method is a systematic and consistent approach to screen turnaround work lists using historical and industry performance data. Becht’s Reliability / Maintenance and Turnaround Specialists have reviewed turnaround work scopes for over 20 years. Becht has deeply experienced facilitators with strong Risk-based Inspection, Maintenance, Turnarounds and Facilitation backgrounds.
Our average work list optimization is an average of $7.2MM million in reduced turnaround spending per review with a reduction of 26% of low ROI work list items. Clients often get a ROI of greater than $12K for every dollar they spend doing an RBWS Review. Several of our clients have saved over $100 million in total turnaround costs over a 2-year period, by using the Becht RBWS Process.
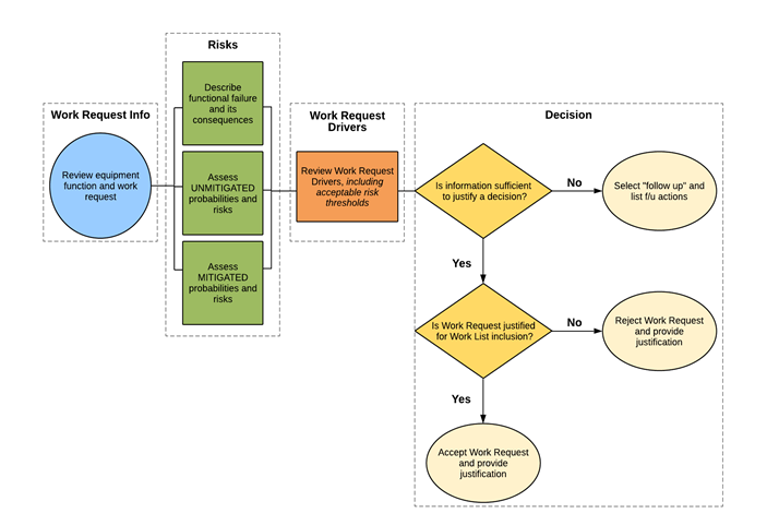
The RBWS process is data driven, ensures consistency of decision making and results in a risk-optimized worklist. The process includes consideration of risk management, reliability and conservation of financial resources. The results are fully documented for leadership review and future turnaround planning. Figure 1 shows the RBWS work process.
Questions that drive the RBWS justification process include (but are not limited to):
- Can the work be done cost effectively on-stream rather than during the turnaround?
- Does the Risk of deferral meet the HSE Threshold?
- Is there a clear justification for the work?
- Is the scope and cost well-defined?
- Is there a clear mitigation of consequences from doing the work?
- Is the cost for the doing the work meet the client’s benefit-to-cost ratio threshold (this consideration only applies when HSE risk is below threshold)
- Will the work eliminate a bad actor?
RBWS is a process which is not limited to fixed equipment but covers all equipment classes.

Figure 1. BechtRBWS Work Process
Becht’s approach to RBWS is to combine an SME knowledge-based approach with the right tools for consistency, documentation, and ease of facilitation.
Here is a link to learn more about Becht’s data driven RBWS methods. The process is facilitated by Becht’s Reliability / Maintenance and Turnaround Specialists, who have decades of experience in execution of RBWS and turnaround planning.